Building a Scalable AI Agent Framework in Python
“A Step-by-Step Guide to Creating a Plugin-Based Core Engine for Agents and Tasks”
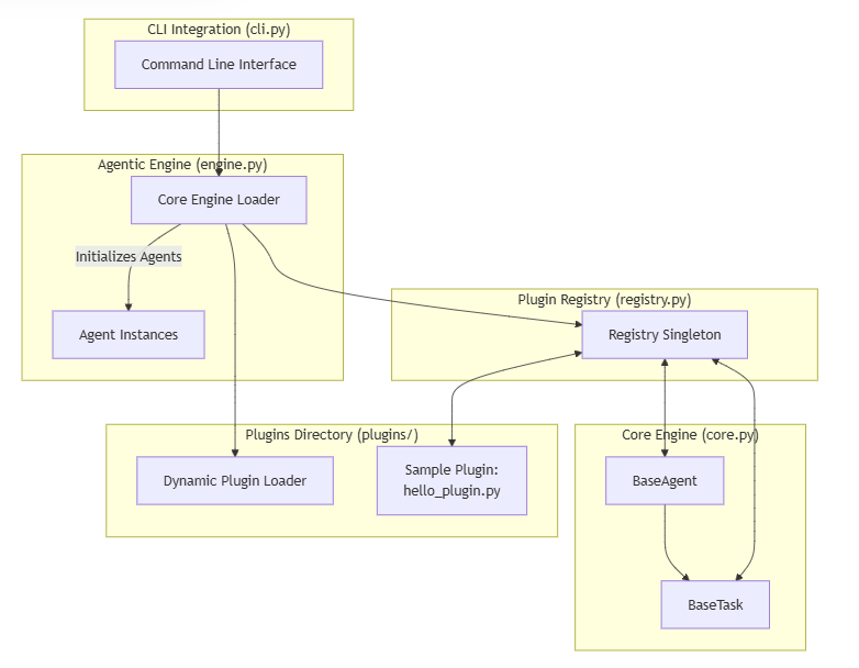
Imagine a framework that handles all the boilerplate code—so you can focus solely on implementing your unique business logic. Our plug-and-play agentic framework empowers you to dynamically load and extend functionality with ease. Missing out on this approach could mean spending countless hours on repetit…
Keep reading with a 7-day free trial
Subscribe to ABINASH KUMAR MISHRA to keep reading this post and get 7 days of free access to the full post archives.



