The Primacy of Business Value Over Algorithmic Complexity in Machine Learning Initiatives
The article underscores the critical importance of prioritizing business value over algorithmic complexity in machine learning projects.
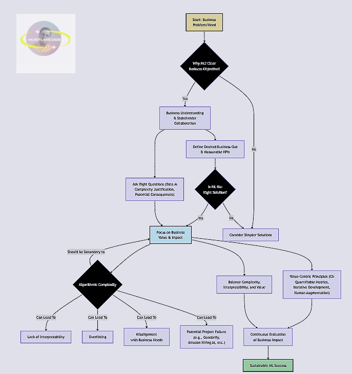
The article underscores the critical importance of prioritizing business value over algorithmic complexity in machine learning projects. It argues that while sophisticated algorithms can be appealing, the primary focus should remain on addressing specific business problems and achieving measurable outcomes. The author highlights the risks of solely purs…
Keep reading with a 7-day free trial
Subscribe to ABINASH KUMAR MISHRA to keep reading this post and get 7 days of free access to the full post archives.



